- 采用前后端分离的模式,微服务版本前端(基于 RuoYi-Vue)。
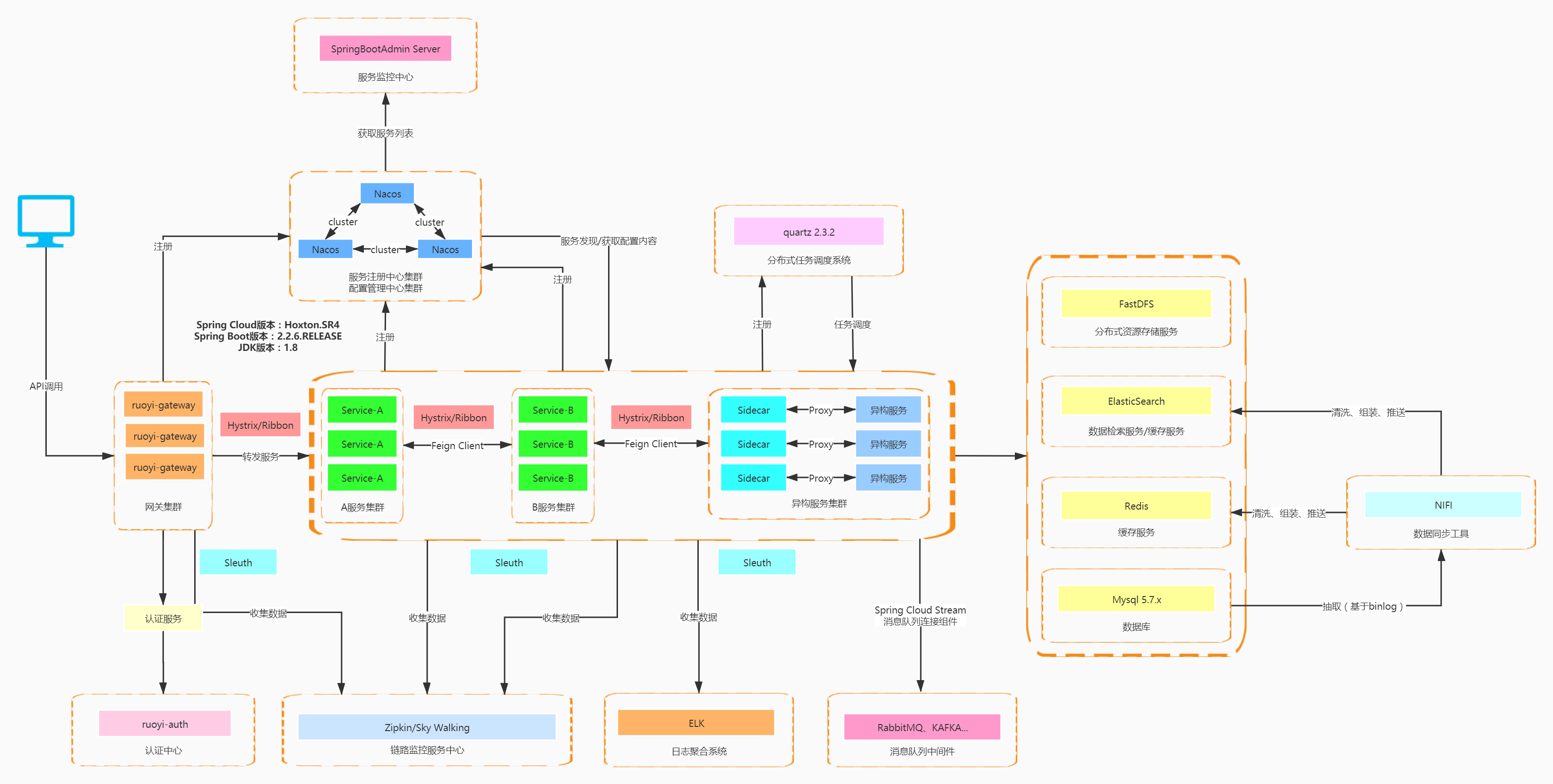
- 后端采用Spring Boot、Spring Cloud & Alibaba。
- 注册中心、配置中心选型Nacos,权限认证使用OAuth2。
- 流量控制框架选型Sentinel。
- 感谢ruoyi-cloud-design,pig。
- 如需不分离应用,请移步 RuoYi,如需分离应用,请移步 RuoYi-Vue
- 阿里云优惠券:点我进入,腾讯云优惠券:点我领取
com.ruoyi
├── ruoyi-ui // 前端框架 [80]
├── ruoyi-gateway // 网关模块 [8080]
├── ruoyi-auth // 认证中心 [9200]
├── ruoyi-api // 接口模块
│ └── ruoyi-api-system // 系统接口
├── ruoyi-common // 通用模块
│ └── ruoyi-common-core // 核心模块
│ └── ruoyi-common-datascope // 权限范围
│ └── ruoyi-common-log // 日志记录
│ └── ruoyi-common-redis // 缓存服务
│ └── ruoyi-common-security // 安全模块
│ └── ruoyi-common-swagger // 系统接口
├── ruoyi-modules // 业务模块
│ └── ruoyi-system // 系统模块 [9201]
│ └── ruoyi-gen // 代码生成 [9202]
│ └── ruoyi-job // 定时任务 [9203]
├── ruoyi-visual // 图形化管理模块
│ └── ruoyi-visual-monitor // 监控中心 [9100]
├──pom.xml // 公共依赖
- 用户管理:用户是系统操作者,该功能主要完成系统用户配置。
- 部门管理:配置系统组织机构(公司、部门、小组),树结构展现支持数据权限。
- 岗位管理:配置系统用户所属担任职务。
- 菜单管理:配置系统菜单,操作权限,按钮权限标识等。
- 角色管理:角色菜单权限分配、设置角色按机构进行数据范围权限划分。
- 字典管理:对系统中经常使用的一些较为固定的数据进行维护。
- 参数管理:对系统动态配置常用参数。
- 通知公告:系统通知公告信息发布维护。
- 操作日志:系统正常操作日志记录和查询;系统异常信息日志记录和查询。
- 登录日志:系统登录日志记录查询包含登录异常。
- 在线用户:当前系统中活跃用户状态监控。
- 定时任务:在线(添加、修改、删除)任务调度包含执行结果日志。
- 代码生成:前后端代码的生成(java、html、xml、sql)支持CRUD下载 。
- 系统接口:根据业务代码自动生成相关的api接口文档。
- 服务监控:监视当前系统CPU、内存、磁盘、堆栈等相关信息。
- 在线构建器:拖动表单元素生成相应的HTML代码。
- 连接池监视:监视当前系统数据库连接池状态,可进行分析SQL找出系统性能瓶颈。
- admin/admin123
- 陆陆续续收到一些打赏,为了更好的体验已用于演示服务器升级。谢谢各位小伙伴。
演示地址:http://ruoyi.vip
文档地址:http://doc.ruoyi.vip
![]() |
![]() |
![]() |
![]() |
![]() |
![]() |
![]() |
![]() |
![]() |
![]() |
![]() |
![]() |
![]() |
![]() |
![]() |
![]() |
![]() |
![]() |


















