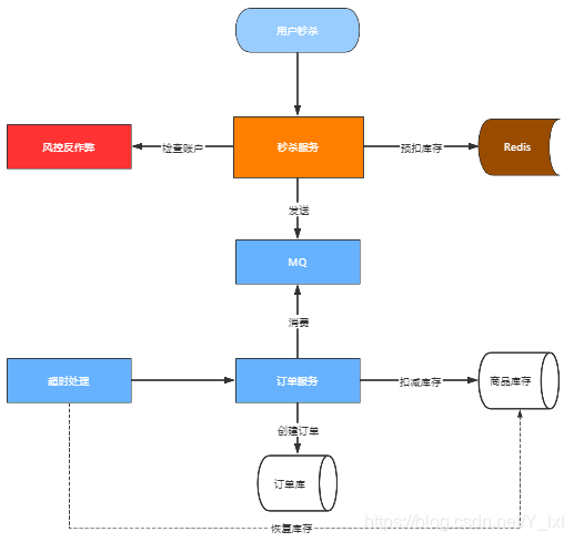
FShop是一款基于Spring Boot + Mybatis + Dubbo + Zookeeper + RabbitMQ + Redis + Nginx的高并发秒杀系统。FShop定位于高并发抢购业务系统快速建设, 提供下单、扣减库存、流量削峰、动静分离、热点隔离等核心问题解决方案。
项目博客:https://blog.csdn.net/Y_lxl
fshop
├── basis-service 公共基础服务
│ ├── alipayservice-api 支付宝支付服务API
│ ├── alipayservice-server 支付宝支付服务
│ ├── messageservice-api 三方消息推送服务API
│ ├── messageservice-server 三方消息推送服务
│ ├── wechatservice-api 微信支付服务API
│ └── wechatservice-server 微信支付服务
├── business-service 基础业务服务
│ ├── orderservice-api 订单服务API
│ ├── orderservice-server 订单服务
│ ├── productservice-api 商品服务API
│ ├── productservice-server 商品服务
│ ├── userservice-api 用户服务API
│ └── userservice-server 用户服务
├── convergent-service 聚合业务服务
│ └── seckillservice-server 秒杀服务
├── job 定时任务
│ ├── compensation-job 补偿job
│ └── scheduler-job 调度job
└── open-component 通用组件
├── component-codegen 代码生成器组件
├── component-core 核心服务组件
├── component-mysql MySQL组件
├── component-rabbitmq RabbitMQ组件
├── component-redis Redis组件
├── component-swagger Swagger组件
└── component-utils 公共工具包
服务划分说明如下:
-
公共基础服务:负责某一个方面的基础业务(没有什么领域业务逻辑在里面),可以是自治的处理某一个方面的基础业务,也可以和 外部通讯实现某一个方面的功能,服务之间是不会相互调用的,但是会被聚合业务服务和基础业务服务调用。
-
基础业务服务:某一个领域业务相关的服务。此类服务之间是允许相互调用的,在这个层次的服务拥有大量的业务逻辑。
-
聚合业务服务:高层次的串起来整个流程的具有完整业务形态的业务服务。一般而言,聚合业务服务代表了独立的业务流程,它们之间 是不会进行相互调用的,但是它们一定会调用大量的各类基础业务服务。这个层次的服务的业务逻辑更多是在表达业务流程的复杂性和 差异性,不会涉及到具体怎么处理的细节逻辑。
- 秒杀核心业务开发(进行中)
- 高可用、高并发支持(即将开始)
- k8s部署支持(技术中)
- Email : rannuo1010@gmail.com
- 扫码加微信:


