GraphGWT is an open source project allowing to display and interact with a javascript graph library.
Currently, the wrapper has 2 javascripts implementations of of the graph: arborjs and vivagraph:
It can manage link on a node, transparency, color, direction on edge, weight edge, and mouse events.
Lets see how to make an gwt objet : If you want to use arborjs lib :
GraphGWT graph = new ArborJS();If you want to use vivagraph lib :
GraphGWT graph = new VivaGraph();The graph can be configured with a json object like following :
{
"nodes":{
"europe":{
"color":"red",
"shape":"rect",
"label":"Europe",
"alpha":1,
"link":"http://fr.wikipedia.org/wiki/Europe"
},
"asia":{
"color":"red",
"shape":"rect",
"label":"Asia",
"alpha":1,
"link":"http://fr.wikipedia.org/wiki/Asie"
},
"america":{
"color":"red",
"shape":"rect",
"label":"America",
"alpha":1,
"link":"http://fr.wikipedia.org/wiki/Amerique"
},
"france":{
"color":"green",
"shape":"dot",
"label":"France",
"alpha":1
},
"germany":{
"color":"green",
"shape":"dot",
"label":"Germany",
"alpha":1
},
"italy":{
"color":"green",
"shape":"dot",
"label":"Italy",
"alpha":1
},
"spain":{
"color":"green",
"shape":"dot",
"label":"spain",
"alpha":1
},
"uk":{
"color":"green",
"shape":"dot",
"label":"UK",
"alpha":1
},
"etce":{
"color":"#BB2BFF",
"shape":"dot",
"label":"...",
"alpha":1
},
"na":{
"color":"green",
"shape":"dot",
"label":"North America",
"alpha":1
},
"canada":{
"color":"green",
"shape":"dot",
"label":"Canada",
"alpha":1
},
"chili":{
"color":"green",
"shape":"dot",
"label":"Chili",
"alpha":1
},
"brasil":{
"color":"green",
"shape":"dot",
"label":"Brasil",
"alpha":1
},
"etca":{
"color":"#BB2BFF",
"shape":"dot",
"label":"...",
"alpha":1
},
"china":{
"color":"green",
"shape":"dot",
"label":"China",
"alpha":1
},
"japan":{
"color":"green",
"shape":"dot",
"label":"Japan",
"alpha":1
},
"korea":{
"color":"green",
"shape":"dot",
"label":"Korea",
"alpha":1
},
"etcas":{
"color":"#BB2BFF",
"shape":"dot",
"label":"...",
"alpha":1
}
},
"edges":{
"america":{
"na":{
"directed":"true",
"color":"#FFA500",
"name":"$",
"weight":1
},
"canada":{
"directed":"true",
"color":"#FFA500",
"name":"$",
"weight":1
},
"chili":{
"directed":"true",
"color":"#FFA500",
"weight":1
},
"brasil":{
"directed":"true",
"color":"#FFA500",
"weight":1
},
"etca":{
"directed":"true",
"color":"#0000FF",
"weight":4
}
},
"europe":{
"france":{
"directed":"true",
"color":"#FFA500",
"name":"euro",
"weight":1
},
"germany":{
"directed":"true",
"color":"#FFA500",
"name":"euro",
"weight":1
},
"italy":{
"directed":"true",
"color":"#FFA500",
"name":"euro",
"weight":1
},
"spain":{
"directed":"true",
"color":"#FFA500",
"name":"euro",
"weight":1
},
"etce":{
"directed":"true",
"color":"#0000FF",
"name":"euro",
"weight":4
},
"uk":{
"directed":"true",
"color":"#FFA500",
"name":"?",
"weight":1
},
"america":{
"weight":1
},
"asia":{
"weight":1
}
},
"asia":{
"china":{
"weight":1
},
"japan":{
"weight":1
},
"korea":{
"weight":1
},
"etcas":{
"directed":"false",
"color":"#0000FF",
"weight":4
},
"america":{
"weight":1
}
}
}
}Also a java API exist to do this step by step, here is the same graph with the API
graph.addNode("europe", "red", "rect", "Europe", 1, "http://fr.wikipedia.org/wiki/Europe");
graph.addNode("asia", "red", "rect", "Asia", 1, "http://fr.wikipedia.org/wiki/Asie");
graph.addNode("america", "red", "rect", "America", 1, "http://fr.wikipedia.org/wiki/Amerique");
graph.addNode("france", "green", "dot", "France");
graph.addNode("germany", "green", "dot", "Germany");
graph.addNode("italy", "green", "dot", "Italy");
graph.addNode("spain", "green", "dot", "spain");
graph.addNode("uk", "green", "dot", "UK");
graph.addNode("etce", "#BB2BFF", "dot", "...");
graph.addNode("na", "green", "dot", "North America");
graph.addNode("canada", "green", "dot", "Canada");
graph.addNode("chili", "green", "dot", "Chili");
graph.addNode("brasil", "green", "dot", "Brasil");
graph.addNode("etca", "#BB2BFF", "dot", "...");
graph.addNode("china", "green", "dot", "China");
graph.addNode("japan", "green", "dot", "Japan");
graph.addNode("korea", "green", "dot", "Korea");
graph.addNode("etcas", "#BB2BFF", "dot", "...");
graph.addEdge("america", "na", "$", "#FFA500", true);
graph.addEdge("america", "canada", "$", "#FFA500", true);
graph.addEdge("america", "chili", null, "#FFA500", true);
graph.addEdge("america", "brasil", null, "#FFA500", true);
graph.addEdge("america", "etca", 4.0, null, "#0000FF", true);
graph.addEdge("europe", "france", "euro", "#FFA500", true);
graph.addEdge("europe", "germany", "euro", "#FFA500", true);
graph.addEdge("europe", "italy", "euro", "#FFA500", true);
graph.addEdge("europe", "spain", "euro", "#FFA500", true);
graph.addEdge("europe", "etce", 4.0, "euro", "#0000FF", true);
graph.addEdge("europe", "uk", "£", "#FFA500", true);
graph.addEdge("asia", "china");
graph.addEdge("asia", "japan");
graph.addEdge("asia", "korea");
graph.addEdge("asia", "etcas", 4.0, null, "#0000FF", false);
graph.addEdge("europe", "america");
graph.addEdge("europe", "asia");
graph.addEdge("asia", "america");
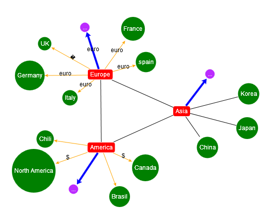
And this is the result you will get with the previous code:
With ArborJs :
With VivaGraph
//Handle when the mouse goes over a node:
graph.addNodeMouseHoverHandler(new NodeMouseHoverHandler() {
@Override
public void onMouseHover(String nodeName, GraphGWT o, JSONObject currentNodeData) {
//changing node color:
currentNodeData.put("color", new JSONString("yellow"));
}
});
//handle a click on a node
graph.addNodeClickHandler(new NodeClickHandler() {
//when click is pressed
@Override
public void onClick(String nodeName, GraphGWT o, JSONObject currentNodeData) {
currentNodeData.put("color", new JSONString("red"));
}
//when click is released
@Override
public void onClickRelease(String nodeName, GraphGWT o, JSONObject currentNodeData) {
currentNodeData.put("color", new JSONString("blue"));
}
});Event are currently handled only on a node. Hre is the different event we can handle :
- NodeMouseHoverHandler (when the mouse enter over a node area
- onMouseHover
- NodeMouseOutHandler (when the mouse leave a node area)
- onMouseOut
- NodeClickHandler
- onClick
- onClickRelease
- NodeRightClickHandler
- onRightClick
- onRightClickRelease
- NodeMiddleClickHandler
- onMiddleClickRelease
- onMiddleClickRelease
Create a folder named "public" next to the gwt.xml file. Add the file arbor.js in the gwt.xml file, add these lines :
<public path="public" />
<script src="arbor.js" />
<inherits name='com.temis.GraphGwt' />In your onLoadModule specify to export graphgwt method into javascript, just like this:
public void onModuleLoad() {
ExporterUtil.exportAll(); compile 'com.temis:GraphGwt:1.0.1'
<dependency>
<groupId>com.temis</groupId>
<artifactId>GraphGwt</artifactId>
<version>1.0.1</version>
</dependency>- fix dependencies
- Add support for vivagraph (but not modification of the graph once its displayed
- First version of the project, using of arbor.js
Due to a bug of event in the lib vivagraph, there is not support for changing a node following an event. We can display a graph get any event but we can't change the graph display fllowing an event. anvaka/VivaGraphJS#77

