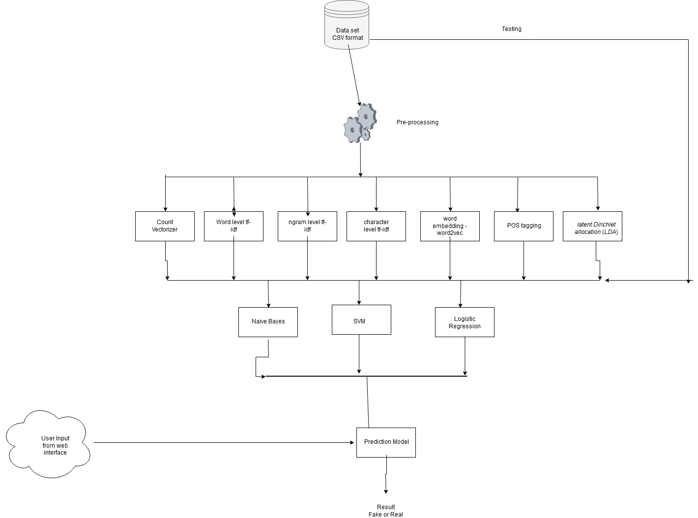
In this project different data pre-processing NLP techniques followed by feature extraction was performed on the fake news data set before running the the algorithm. Different algorithms were tested against their F1 score and the best one was selected for hyper parameter tuning. Linear regression was selected at last with a final accuracy of 96%.
-
Notifications
You must be signed in to change notification settings - Fork 0
Final Year Thesis
License
Dsujan/FakeNewsDetection
About
Final Year Thesis
Resources
License
Stars
Watchers
Forks
Releases
No releases published
Packages 0
No packages published
