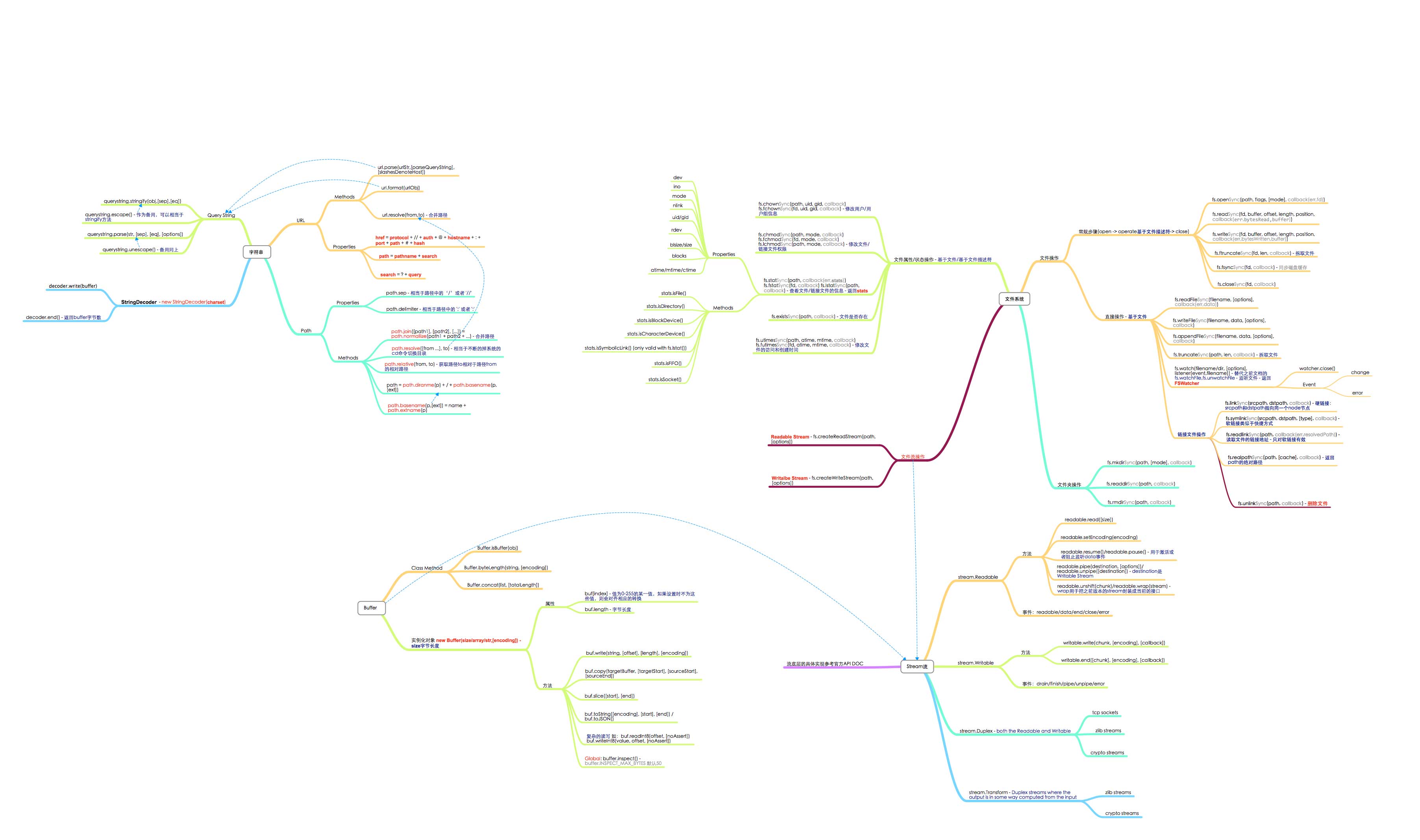
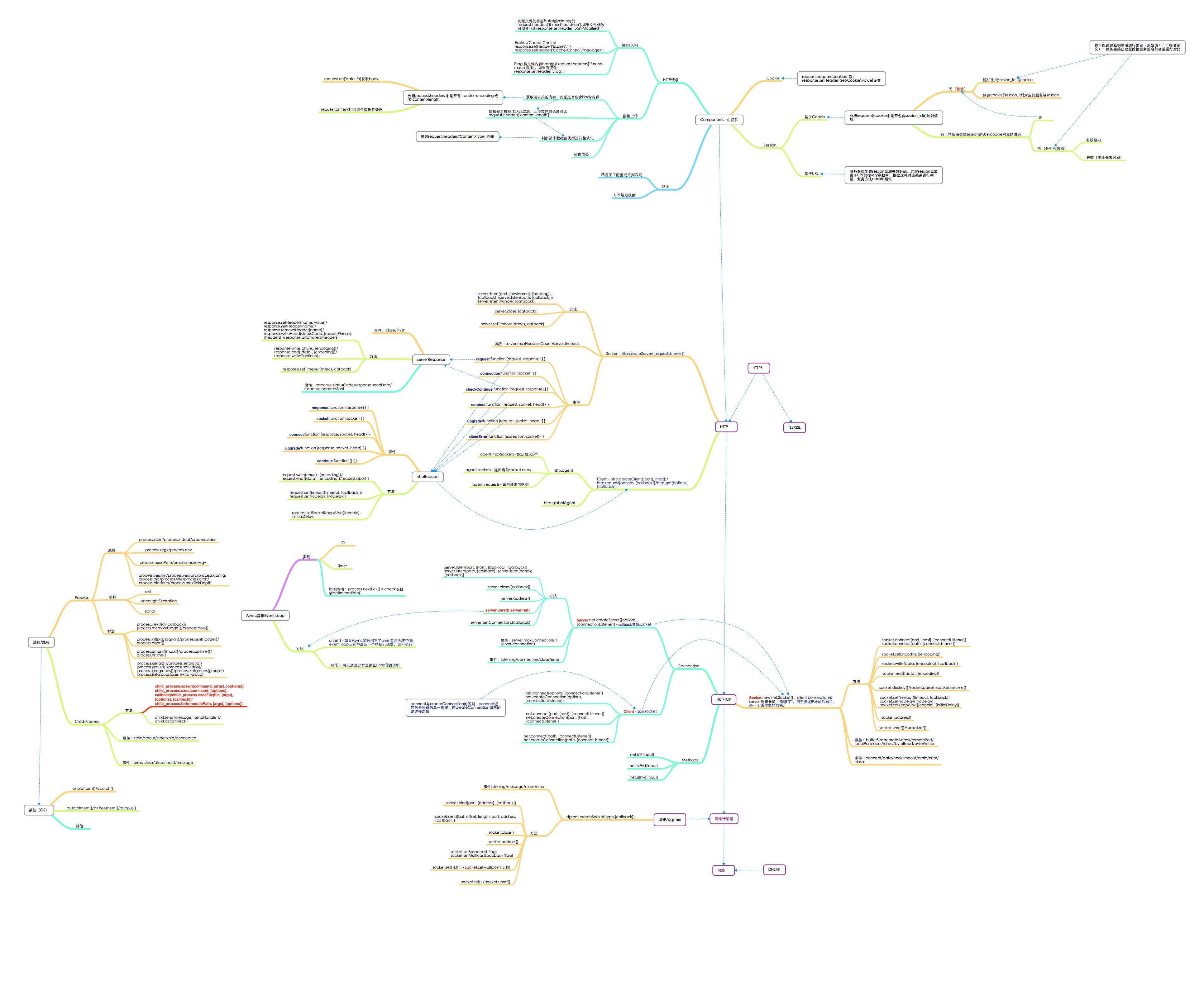
**由于图片太大,暂将图片剪切成几部分,原稿可参见: [PDF格式](https://raw.githubusercontent.com/abcrun/abcrun.github.com/master/images/nodejs_api/node_api.pdf)**  